图片新闻
- 1
- 2
- 3
- 4
- 5
热点文章
- 04-07
- 04-07
- 04-07
- 04-06
- 04-04
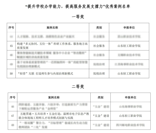
深耕笃行 喜撷硕果——我校获评“提升学校办学能力,提高服务发展支撑力”优秀案例征集活动一等奖2项、二等奖1项
本站讯(通讯员 姜兴国 徐佳泽)近日,全国高等职业学校校长联席会议公布了“提升学校办学能力,提高服务发展支撑力”优秀案例遴选结果,山东轻工职业学院申报的《“轻青”互联打造师生参与内部治理新模式》、《构建“多元协同、五位一体”科研工作体系,服务地方高质量发展》荣获一等奖,《五链贯通·五共培养·五金打造:淄博市电子信息产教联合体现场工程师人才培养模式创新与实践》荣获二等奖。在《“轻青”互联打造师生参与内部治理新模式》方面,山东轻工职业学院以推进治理体系完善和治理能力提升为目标,结合高职院校发展实际,搭建线上“阳光小青”服务平台,建立“五个一”工作机制和形成线下“校—系院—处室”三级“轻听”模式,建立“轻青”互联工作机制,全面打通师生参与学校内部治理的“最后一米”,打造可复制可推广的师生参与内部治理新模式,推动学校民主治理、依法治理水平提升,实现高职院校内涵式高质量发展。
在《构建“多元协同、五位一体”科研工作体系,服务地方高质量发展》方面,山东轻工职业学院充分利用专业优势,坚持“科研服务地方”,围绕区域产业需求,深化科教融汇,结合专业和人才培养规划,联合政府、行业、企业,通过科创促学、科研促教、平台促产等多种方式,创新构建“多元协同、五位一体”科研工作体系,从人才培养、科学研究、社会服务、文化传承和创新上开展探索,取得了一系列成绩,提升了专业建设质量和服务地方水平。牵头成立淄博市电子信息产教联合体,依托智能终端运维现场工程师等项目,创新探索实践“五链贯通·五共培养·五金打造”现场工程师人才培养模式。有效破解了产教融合难点问题,提高了人才培养质量,产生了良好的社会效益。
在《五链贯通·五共培养·五金打造:淄博市电子信息产教联合体现场工程师人才培养模式创新与实践》方面,山东轻工职业学院牵头成立淄博市电子信息产教联合体,依托智能终端运维现场工程师等项目,创新探索实践“五链贯通·五共培养·五金打造”现场工程师人才培养模式,有效破解了产教融合难点问题,提高了人才培养质量,产生了良好的社会效益。
下一步,学校将以此次获奖为契机,进一步总结经验,推广优秀案例成果,持续优化办学模式和育人机制,不断提升学校的办学能力和服务发展支撑力,为培养更多适应社会需求的高素质人才而不懈奋斗,向着更高的目标迈进,努力开创学校发展新局面,为教育事业发展贡献更多的智慧和力量。
责任编辑:滕恣卉














